Quand l’arbre des causes s’enracine Prévention BTP

Posté le 10 janvier 2014 | Dernière mise à jour le 4 août 2023. L'arbre des causes est une démarche d'analyse suite à un accident du travail. Il permet de reconstituer le processus de l'accident pour proposer ensuite une démarche de prévention appropriée .
Arbre des causes

Télécharger. L'arbre des causes, un outil d'analyse et de prévention des accidents. Article de revue. La prévention des accidents du travail (AT) ne se limite bien évidemment pas à prendre en charge et déclarer l'accident une fois qu'il s'est produit. Elle va au-delà dans un souci permanent d'amélioration de la sécurité des salariés.
(PDF) Etude sur la sécurité des machines lors des interventions en mode de vitesse ou d’efforts

Description. Descripteurs. ARBRE DES CAUSES. ACCIDENT DU TRAVAIL. L'accident du travail n'étant pas un fait isolé, il est analysé comme le dernier élément d'un enchaînement logique de circonstances. A posteriori, il est possible de procéder à une description fine des évènements en amont de l'accident à l'aide de méthodes d'analyse.
Apprendre à réaliser un plan d'action en réponse aux risques

L'arbre des causes est une méthode structurée et rigoureuse. Elle permet de comprendre le scénario de l'accident1 et de proposer diverses mesures de prévention. En cela, elle s'inscrit dans une démarche active de prévention des risques professionnels visant à préserver l'intégrité physique et mentale des salariés.
L'arbre des causes QERIBOX, maîtrisez vos risques.

Accidents du travail : comment construire un arbre des causes ? DURÉE : Sur mesure. Prix : Nous contacter. E-learning. Contactez-nous Télécharger le PDF. Ref: EL-SST-ARBRE-CAUSES. Objectifs et compétences visés. S'approprier la méthode de l'arbre des causes pour analyser les accidents du travail au sein d'une entreprise.
PPT L’ARBRE DES CAUSES PowerPoint Presentation, free download ID2409987

L'analyse de l'accident du travail. Cette brochure présente la méthode de l'arbre des causes, qui permet de rechercher de façon structurée les facteurs ayant contribué à un accident, d'en comprendre le scénario et de proposer des actions de prévention.
PPT L’ARBRE DES CAUSES PowerPoint Presentation, free download ID2409987

ED INRS 6163 : L'analyse de l'accident du travail - La méthode de l'arbre des causes. Exemple de Support d'Analyse d'Accident du Travail. Notice explicative. Finalité.
20 Enquêter suite à un accident du travail Tout sur le CSE

Analyser les accidents du travail est obligatoire et, du point de vue de la prévention, c'est une bonne chose. Celà permet de tirer de nombreux enseignements de ces accidents. Parmi les diverses techniques utilisées, c'est celle de l'arbre des causes qui est développée dans cet article. Cette analyse est inscrite dans la réglementation.
20 Enquêter suite à un accident du travail Tout sur le CSE

Instruction N° 98-01/DEF/DFP/SPA/SDC du 30 novembre 1998 relative à l'application de la législation des accidents du travail et des maladies professionnelles aux agents de l'état non fonctionnaires et à l'application du statut des fonctionnaires concernant les accidents de service et les maladies contractées en service (BOC/PP n° 9.
PPT Accident de travail PowerPoint Presentation ID3880609

la prévention des accidents du travail et des maladies professionnelles. ÎÎRésultats présentés de façon claire et structurée sous la forme d'une arborescence effectuée à partir de l'événement indésirable pour prendre en compte toutes les causes identifiées et repérer plus
Formation à la méthode de l'arbre des causes

La méthode de l'arbre des causes a été inventée par l'INRS (Institut National de Recherche et de Santé) pour comprendre quelles sont les causes, potentiellement multiples, ayant abouties à l'apparition de l'accident du travail dans le but d'identifier des axes de prévention.
Arbre de Causes

Décrire les principales causes à l'origine de l'accident ou de l'incident et déterminer les mécanismes et enchainements favorisants. Proposer des axes d'améliorations en matière de prévention des risques professionnels en santé & sécurité au travail, en tenant compte du contexte de l'entreprise.
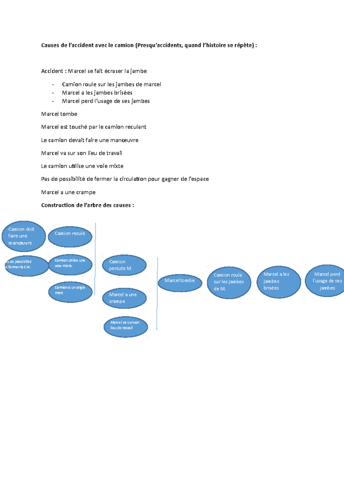
Arbre des causes exercice QSE IEII Causes de l’accident avec le camion (Presqu’accidents
Il s'agit d'une démarche mise au point par l'INRS dans les années 70 dont la finalité est de mettre en lumière toutes les causes à l'origine d'un accident du travail. Utilité de cet outil. Représenté sous forme graphique, l'arbre des causes permet de comprendre les circonstances qui ont concouru à l'accident (ou l'incident). Ce support.
Arbre des causes FL Consultants

L'arbre des causes est un outil « standardisé » utilisé lors de l'analyse d'un accident du travail. Mais ce n'est qu'un outil complémentaire pour l'enquête et non la finalité de l'enquête. Il s'agit d'une méthode d'investigation, il n'a pas de prétention scientifique.
Analyse d'un évènement indésirable par arbre des causes La Prévention Médicale

Un accident = toujours la conséquence d'une combinaison de causes. Arbre des causes : Méthode d'analyse à utiliser à la suite d'un accident. Permet une description objective pour la reconstitution de l'accident. Permet l'identification de toutes les causes de l'accident et leurs relations entre-elles.
PPT Accident de travail PowerPoint Presentation ID3880609

L'arbre des causes est une méthode structurée et rigoureuse. Elle permet de comprendre le scénario de l'accident1 et de proposer diverses mesures de prévention. En cela, elle s'inscrit dans une démarche active de prévention des risques professionnels visant à préserver l'intégrité physique et mentale des salariés.